
辽宁省2020年职业教育对口升学招生考试报名采用网上报名方式,报名包括考生网上填报基本信息、网上缴费、现场资格审查和身份验证信息采集等环节。职业教育对口升学考试报名即将开始,为便于考生完成好职业教育对口升学报名,现将有关事项介绍如下:
一、报名条件
(一)中等职业学校应届毕业生升入本科学校学习(以下简称中职升学)报名条件:
1.考生参加辽宁省中职升学招生考试报名的基本资格(以下简称基本报名资格)
①遵守中华人民共和国宪法和法律。
②辽宁省中等职业学校(职业高中、普通中专、技工学校、成人中专)应届毕业生。
③身体健康。
2.具备基本报名资格,在辽宁省出生(即身份证号码前两位为‘21’)且具有辽宁省户籍的考生,可参加我省中职升学报名。
3.从外省迁入辽宁省的考生在我省参加中职升学报名,在符合基本报名资格同时,还须符合以下相应要求:
①单人户口考生(含和非直系亲属户口在一起的考生):要求截止到报名开始之日在辽宁省的户籍满三年、中职学籍为三年(一年学制的辽宁省中职生入学前须具有我省高中阶段学校的完整学籍)。
②全家户口考生(含和父亲或母亲一方户口在一起的考生):要求户籍迁入时间须在辽宁省中职升学报名工作开始前。
4.进城务工人员随迁子女在辽宁省参加中职升学考试报名,在符合基本报名资格的同时,还须符合以下相应条件:
①在辽宁省中职阶段有三年学籍,并有完整学习经历(须具有辽宁省中职阶段学校初始注册学籍。一年制辽宁省中职生入学前须具有辽宁省高中阶段学校的完整学籍)。
②父母在辽宁省具有合法稳定职业和合法稳定住所(含租赁)。
5.现役军人子女以及特殊情况的考生在我省参加中职升学报名(户籍、学籍未达到规定时限要求的),须经市教育招生考试机构审核,市招考委审定,报省招考办备案。
6.下列人员不得报名:
①具有高等学历教育资格的高等学校的在校生(或已被高等学校录取并保留入学资格的学生)。
②中等职业学校非应届毕业的在校生。
③在中等职业教育阶段非应届毕业年份以弄虚作假手段报名并违规参加上一年度职业教育对口升学招生考试的应届毕业生。
④在上一年度参加职业教育对口升学招生考试中利用通讯工具作弊、由他人代替考试或代替他人考试等被认定为考试作弊行为情节严重的考生。
⑤因触犯刑法已被有关部门采取强制措施或正在服刑者。
(二)高职高专应往届毕业生升入本科学校学习(以下简称高职升学)报名条件:
1.经我省域内高等职业院校招生,并列入国家招生计划已参加全国普通高校统一招生考试的专科层次应、往届合格毕业生和参加我省组织的中职升高职统一招生考试的专科层次应、往届合格毕业生,以及经批准参加高职院校单独招生考试改革试点、注册入学试点、订单式培养、紧缺人才培养、一村一名大学生等单招试点的专科层次应、往届合格毕业生。高职升学师范类专业的招生对象为全省师范类高职高专毕业生。
2.根据《教育部办公厅关于做好普通高职(专科)毕业生服义务兵退役和“下基层”服务期满后接受本科教育招生工作的通知》(教学厅〔2009〕6号)和《教育部办公厅关于进一步做好高校学生参军入伍工作的通知》(教学厅〔2015〕3号)精神,我省继续实施本科高校定向招收我省高校范围内、具有我省域内普通高职(专科)学历、已服义务兵役的退役士兵通过高职升学考试接受本科教育,其招生计划实施单列;荣立三等功以上奖励的退役士兵,在完成高职(专科)学业后,免试入读普通本科。
3.下列人员不得报名:
①在高职高专教育阶段非应届毕业年份以弄虚作假手段报名并违规参加上一年度职业教育对口升学招生考试的应届毕业生。
②在上一年度参加职业教育对口升学招生考试中利用通讯工具作弊、由他人代替考试或代替他人考试等被认定为考试作弊行为情节严重的考生。
③因触犯刑法已被有关部门采取强制措施或正在服刑者。
二、报名办法
(一)报名时间
报考辽宁省2020年职业教育对口升学的考生实行网上报名。网上填报基本信息、网上缴费的时间为2019年11月12日至11月20日,现场资格审查和身份验证信息采集的时间为2019年11月14日至11月21日,逾期不予受理。各市须于2019年11月21日16:00时前完成考生的报名最终确认工作。
(二)报名程序
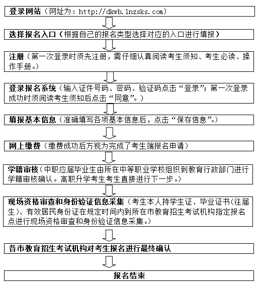
1.考生报名基本流程为:考生网上填报基本信息(网址为:http://dkwb.lnzsks.com)→网上缴费→现场资格审查和身份验证信息采集→各市教育招生考试机构对考生报名进行最终确认。
2.中职升学考生报名流程:考生在完成网上填报基本信息进行网上支付缴费后,凭户籍、有效居民身份证由所在中等职业学校负责组织经所在市教育行政部门学籍审核确认后,在规定时间到所在市教育招生考试机构指定的报名点进行身份验证信息采集;然后使用网上报名系统管理端下载打印《辽宁省2020年职业教育对口升学考生报名登记表》(中职升学)交由考生本人核对并签名确认;最后各市教育招生考试机构对考生报名信息进行最终确认。
3.高职升学考生报名流程:
①符合报名条件的考生在完成网上填报基本信息进行网上支付缴费后,持学生证、毕业证书(往届生)、有效居民身份证在规定时间到本人学校所在地的市教育招生考试机构指定报名点进行资格审查和身份验证信息采集;然后使用网上报名系统管理端下载打印《辽宁省2020年职业教育对口升学考生报名登记表》(高职升学)交由考生本人核对并签名确认;最后各市教育招生考试机构对考生报名信息进行最终确认。
②退役士兵资格审核认定工作由辽宁省退役军人事务厅和省、市教育招生考试机构负责。省退役军人事务厅负责退役士兵的资格认定、市级教育招生考试机构负责退役士兵学籍学历认定、省招考办负责退役士兵相关信息汇总。
退役士兵在完成网上填报基本信息、网上支付缴费、身份验证信息采集等报名环节后,须持身份证、毕业证(毕业生须提供毕业证和教育部学历证书电子注册备案表,2020年应届毕业生提供《辽宁省大学生退役资格审核登记表》),到报名所在地的市级教育招生考试机构审核退役士兵学籍学历信息;持本人身份证、入伍通知书、退役士兵证、立三等功获奖证书及获奖存档证明原件,到辽宁省退役军人事务厅就业创业处(沈阳市皇姑区泰山路细河街9号)认定退役士兵资格。退役士兵须在规定时间内到指定单位进行审核,时间为11月14日至11月21日,逾期不予办理。符合免试条件的退役士兵按相关文件办理。
(三)考生不按时完成网上填报基本信息、网上缴费、现场资格审查和身份验证信息采集的均视为放弃对口升学报名。
(四)考生报名须缴纳报名考试费120元。网上已经缴费的考生,在现场资格审查确认时未取得报名资格,经考生本人申请予以退费。
三、体检
1.中职升学考生体检工作由各市教育招生考试机构组织,体检标准按照教育部、卫生部、中国残疾人联合会印发的《普通高等学校招生体检工作指导意见》执行。体检工作于12月25日前结束,具体时间由各市安排。
2.高职升学考生体检工作在新生录取后由招生学校根据实际需要自行组织实施。组织体检的招生学校,体检标准按教育部、卫生部、中国残疾人联合会印发的《普通高等学校招生体检工作指导意见》执行。
四、其他
特别提醒考生:考生报名前应仔细阅读报名条件和相关规定。真实、完整、准确地填报个人信息,考生本人应对信息的真实性负责,因个人原因漏填、错填、误填或弄虚作假提供虚假信息和材料及违反相关规定的,造成的一切后果由考生本人负责。
附件
辽宁省2020年职业教育对口升学考生报名流程
2020年我省职业教育对口升学考生报名将采用网上填报基本信息、网上缴费、现场资格审查和身份验证信息采集相结合的方式。考生报名流程如下: